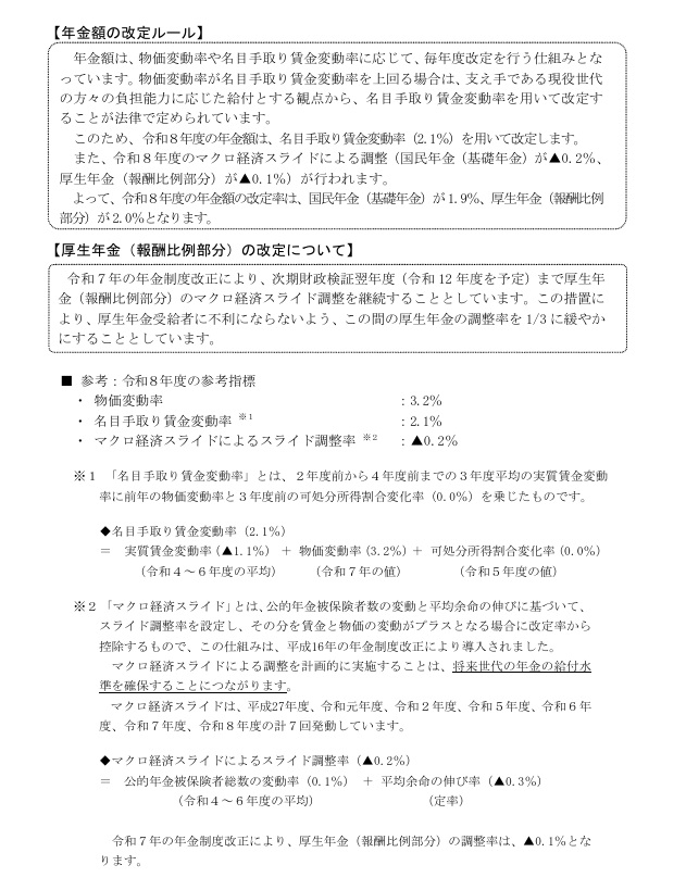
公的年金は、毎年「物価や賃金」の変動に応じて年金額が改定されます。平成16年改正で、新規裁定者は原則として賃金上昇率、既裁定者は原則として物価上昇率により、自動的に毎年度改定される仕組みとし、マクロ経済スライドを導入して期間中は、給付水準を抑制することになりました。
物価変動率は3.2% 名目手取り賃金変動率は2.1%
総務省から令和7年平均の全国消費者物価指数が公表され、それに伴い令和8年度の改定率も決定、厚生労働省から令和8年度の年金額が公表されました。
令和8年度の年金額の改定について:厚生労働省HP
令和8年度は、前年度から1.9%引き上げだよ




老齢基礎年金の満額は、780,900円×改定率で計算します。改定率は、新規裁定者(68歳未満)は名目手取り賃金変動率を基準に、既裁定者(68歳以上)は物価変動率を基準に以下の計算式で決定します。
新規裁定者(68歳未満)
前年度の改定率×名目手取り賃金変動率
既裁定者(68歳以後)
前年度の改定率×物価変動率
原則、既裁定者は「物価変動率」を基準とされますが、物価変動率>名目手取り賃金変動率の場合は「名目手取り賃金変動率」が基準とされます。
令和8年度は物価変動率(3.2%)が名目手取り賃金変動率(2.1%)を上回るため、新規裁定者(68歳未満)、既裁定者(68歳以上)ともに、名目手取り賃金変動率(2.1%)が基準となります。
パターンで言えば⑥になります。


年金額改定の詳しい説明はこちら↓


現在、調整期間なのでマクロ経済スライドによる調整も入ります。
マクロ経済スライドは▲0.2%
賃金・物価の上昇率が大きい場合
マクロ経済スライドによる調整が行われ、年金額の上昇については、調整率の分だけ抑制されます。


調整期間における新規裁定者の改定率は「前年度の改定率×名目手取り賃金変動率✕調整率✕特別調整率」となります。
また、物価変動率>名目手取り賃金変動率ですので、既裁定者の改定率も同じ「前年度の改定率×名目手取り賃金変動率✕調整率✕特別調整率」となります。
マクロ経済スライドの詳しい説明はこちら↓


| 調整期間中の改定率(算出率を基準) | |
| 新規裁定 | 前年度の改定率×名目手取り賃金変動率✕調整率✕特別調整率 |
| 既裁定 | 前年度の改定率×物価変動率✕調整率✕特別調整率 ※物価変動率>名目手取り賃金変動率のとき 前年度の改定率×名目手取り賃金変動率✕調整率✕特別調整率 |
調整率とは、公的年金被保険者総数の変動率に平均余命の変動率を勘案した一定の率(0.997)を乗じて得た率(当該率が1を上回るときは1)で公的年金被保険者総数の変動率は0.1%(令和4~6年度の平均)ですので
調整率(0.998)=公的年金被保険者総数の変動率(1.001)✕ 平均余命の伸び率(0.997)となります。特別調整率(キャリーオーバー)については、繰り越しはありません。
令和8年度の年金額は?


名目手取り賃金変動率(2.1%)は以下の式で求められています。
名目手取り賃金変動率=実質賃金変動率×物価変動率×可処分所得割合変化率
| 実質賃金変動率 | ✕ | 物価変動率 | ✕ | 可処分所得割合変化率 |
| (令和4~6年度の平均) | (令和7年の値) | (令和5年度の値) | ||
| 0.989(▲1.1%) | 1.032(3.2%) | 1.000(0.0%) |
0.989✕1.032✕1.000=名目手取り賃金変動率1.021(2.1%)
マクロ経済スライド(調整率)▲0.2%→0.998
※前年度の繰越し(特別調整率)は無し
調整期間における改定率は、
前年度の改定率×名目手取り賃金変動率✕調整率✕特別調整率
新規裁定者
1.065(前年度の改定率)×1.021×0.998=1.085
既裁定者
1.062(前年度の改定率)×1.021×0.998=1.082
令和8年度の新規裁定者の改定率は1.085、既裁定者は1.082
よって満額の老齢基礎年金は
新規裁定者
780,900円✕1.085=847,300円(100円未満四捨五入)
既裁定者
780,900円✕1.082=844,900円(100円未満四捨五入)
前年より1.9%の上昇となりました。4年連続の引き上げ改定で、年額80万円超が続きますね。また厚生年金の調整率は、次期財政検証翌年度(令和12年度を予定)まで1/3に緩やかとすることから、厚生年金の調整率は▲0.1%を適用しますので2.0%の上昇となります。
在職老齢年金の支給停止調整額は65万円(令和8年度)に改定されました。
この記事が参考になったら応援お願いします。↓





コメント